Noise estimation of SDE from a single data trajectory
创建于 更新于
摘要
本文提出一种无需过程平稳性或遍历性假设、仅基于单个路径数据的随机微分方程(SDE)噪声和漂移函数估计方法。通过结合随机Taylor展开和Girsanov变换,实现对漂移函数和扩散函数的同时构建,并首次提出随机稀疏识别算法(SSISDE)用于确定SDE的符号表达式。数值实验涵盖线性与二次漂移扩散函数,验证了方法在Black–Scholes等非遍历过程中的有效性,为单路径SDE参数识别提供新范式[page::0][page::1][page::4][page::6][page::11][page::13][page::14].
速读内容
基于单路径的随机微分方程噪声估计框架 [page::0][page::1]
- 传统方法依赖遍历性或平稳性假设,难以适用如Black-Scholes模型等实际金融路径。
- 本文结合随机Taylor展开与Girsanov变换,提出无需遍历性假设的漂移和扩散函数估计方法。
- 利用初始时刻漂移函数值作为输入,构建漂移估计算子并同步恢复潜在噪声。
算法流程与理论基础 [page::2][page::3][page::4][page::6]
- 通过高频观测数据计算路径的二次变差估计扩散函数σ。
- 利用Girsanov变换构造风险中性测度下的布朗运动,简化漂移项。
- 采用Stratonovich形式对SDE进行二阶Taylor展开,形成迭代积分项的线性组合,再进行Girsanov变换反推漂移估计ODE。
- 递归估计漂移向量,误差由两类高阶误差项控制,保证短期内估计准确性。
- 以单一次序回归形式构建随机符号回归问题(SSISDE),实现漂移和扩散的稀疏识别。
SSISDE算法及其数值验证 [page::6][page::11][page::12][page::13][page::14][page::15][page::16]
- SSISDE联合最小二乘残差项和平滑稀疏正则项,利用弹性网在时间序列数据上进行k折交叉验证实现模型选择。
- Black-Scholes模型测试中,识别出符合理论的线性漂移和线性扩散函数,极低的均方误差(MSE约5.27×10^-9)。

- 二次多项式模型中准确恢复含有二次项的漂移和扩散函数,参数估计与真实值高度一致,MSE低至1.45×10^-7。

- 方法稳定,支持稀疏模型,支持交叉验证自动选取惩罚参数,避免过拟合。
统计与数学贡献 [page::0][page::6][page::7][page::8][page::10]
- 首次实现无遍历性和无限样本路径限制下的SDE噪声及漂移联合估计。
- 理论上通过迭代积分和Girsanov变换定量控制估计误差,复杂度适中。
- 对金融和工程领域内单路径随机动态建模提供了新的工具和算法基础。
深度阅读
金融与随机微分方程研究报告详尽分析报告
---
1. 元数据与概览
报告标题:Noise estimation of SDE from a single data trajectory
作者:Munawar Ali, Purba Das, Qi Feng, Liyao Gao, Guang Lin
主题:通过单条轨迹数据估计随机微分方程(SDE)的噪音,提出全新数据驱动算法识别SDE中的漂移和扩散函数。
核心论点:
报告针对从单条高频离散观测轨迹估计SDE的漂移函数(drift)和扩散函数(diffusion),并同时恢复内在噪声的挑战,提出无需平稳性或遍历性假设的数据驱动框架。报告融合随机泰勒展开与Girsanov变换,基于初始漂移函数估计,实现噪声的恢复,同时提出首个可称为“随机SINDy(SSISDE)”的稀疏识别算法精确识别单轨迹对应的SDE结构与参数。数值实验涵盖线性和二次型漂移扩散模型,重点包含经典且非遍历性的Black-Scholes模型验证。
---
2. 逐节深度解读
2.1 引言与动机(部分1)
- 背景:SDE被广泛用于建模带有随机性的连续时间过程,尤其在经济金融领域经典的价格建模中应用众多。
- 难点:现实场景中往往只能获得离散时间点观测样本,而难以直接观测或准确估计驱动动力学的漂移和扩散函数,以及潜在噪声过程。既往估计算法多依赖遍历性、平稳性、多路径数据等强假设,且需求解偏微分方程或最大似然问题,实践中不易满足。
- 本研究贡献:在缺乏遍历和平稳假设、仅有单条轨迹数据的情境下,提出一种结合随机泰勒展开和Girsanov变换的估计方法,首次实现同时估计漂移、扩散及恢复内在的布朗运动(物理测度Brownian motion)噪声序列。
2.2 经典确定性动力学的符号回归扩展(部分1-2)
- 报告介绍确定性ODE的稀疏符号回归框架(SINDy方法),其中通过构造函数库\(\Theta(\mathbf{X})\)并寻找稀疏系数矩阵\(\Xi\),从数据中自动发现系统支配方程。
- 指出噪声存在时的SINDy扩展极具挑战,原因在于噪声使得求导数变得颇为不稳健,同时标准方法无法辨识漂移与噪声结构。
- 报告在此基础上改善,不假设强遍历性条件,只需单条轨迹和漂移初值,通过迭代积分(signature)及Girsanov变换重塑问题,构建噪声恢复与漂移扩散估计框架。
2.3 背景与问题定义(第2节)
- 设状态变量满足Itô形式SDE
\[
dXt = \mu(Xt) dt + \sigma(Xt) dB^{\mathbb{P}}t,
\]
其中布朗运动\(B^\mathbb{P}\)服从物理测度。
- 研究目标:
1. 从单条高频离散观测序列\(\{X{ti}\}\)估计漂移\(\mu(X{ti})\),扩散\(\sigma(X{ti})\),以及噪声增量\(\Delta B^{\mathbb{P}}{ti}\)。
2. 进一步用符号回归方法推断未知函数\(\mu(\cdot), \sigma(\cdot)\)的符号表达式,仅需知晓漂移初值\(\mu(X0)\),无需扩散初值。
- 转变为Stratonovich形式SDE,引入Itô-Stratonovich校正项\(\frac{1}{2}\sigma\sigma'\),便于后续展开计算。
- 算法步骤简述:
- 第1步:利用二次变差去除漂移项,估计扩散向量\(\sigma\);
- 利用Girsanov定理构造风险中性测度\(\mathbb{Q}\),以风险中性布朗运动\(B^\mathbb{Q}\)表述过程简化动力学;
- 后续步骤围绕Stratonovich积分形式推广泰勒展开以2阶迭代积分(特征)为基础;
- 通过对比相应权重建立ODE对漂移函数参数化解;
- 最终设计基于估计噪声和数据的稀疏符号回归问题,实现精确模型识别。
2.4 算法步骤详细剖析(第3节)
- 步骤1:恢复风险中性\( \mathbb{Q} \)-布朗增量。通过二次变差估计扩散函数,用\(\sigma\)计算归一化增量确定\(B^\mathbb{Q}\)。
- 步骤2:将Stratonovich SDE中扩散函数\(\sigma\)在时间网格节点展开,利用二阶迭代积分构造特征权重。
- 步骤3:利用物理测度\(\mathbb{P}\)及Stratonovich SDE,分别对漂移和扩散进行二阶泰勒展开。
- 步骤4:再利用Girsanov变换回归风险中性测度\(\mathbb{Q}\),对扩散函数和漂移函数权重更新。
- 步骤5:利用步骤2与步骤4权重对比,建立漂移函数满足的ODE,第五步通过已估计扩散及其导数表达ODE系数,初值为漂移初值。
- 步骤6:回归确定ODE参数,递归计算漂移向量,并利用测度转换恢复物理布朗运动噪声增量。
- 步骤7:最终构建随机稀疏符号回归(SSISDE)问题同时识别漂移与扩散的符号形式。
2.5 理论证明
报告针对步骤2至步骤5提供了完整详细的随机泰勒展开推导和误差控制,其中以二阶迭代积分为特征基底,通过比较Girsanov转换前后SDE的迭代积分权重确定漂移ODE,确保唯一性和一致性。误差项的阶数分析证明算法在细分时间尺度下收敛且误差可控。
---
3. 图表深度解读
3.1 图5(第5页流程图)

- 描述:图示展示了本算法对SDE处理的四步逻辑转换路径,包括两次Girsanov变换、两次泰勒展开发挥的重要角色。
- 解读:从Itô SDE在物理测度\(\mathbb{P}\)出发,先通过Girsanov变换得到无漂移Stratonovich SDE风险中性测度\(\mathbb{Q}\),随后两次泰勒展开分别在风险中性和物理测度下逼近模型,最终构筑迭代积分表示和模型识别基础。
- 联系文本:该流程图精准反映2.3至2.4节中算法融合概率变换与解析展开的数值核心,实现从单轨迹中完整重建噪声和漂移函数的路径。
3.2 图7(算法主要流程图)

- 描述:展示整体估计过程从观测数据出发,经过七个步骤递归恢复扩散、漂移和噪声全过程。
- 解读:
- 首先通过二阶迭代积分与二次变差估计扩散函数\(\sigma\),构造风险中性布朗运动样本路径;
- 通过ODE求解形式递归获得漂移函数\(\mu\)在离散点的数值估计;
- 利用估计漂移及扩散估计\(\mathbb{P}\)噪声增量;
- 最后构造随机稀疏回归问题识别符号形式。
- 联系文本:流程总结了3节核心7步骤,清晰映射核心理论到实践算法路径,指明各关键变量估计的依赖和数据流程。
3.3 图13(Black-Scholes模型参数选择CV曲面)

- 描述:Elastic-Net正则参数\(\alpha\)和混合比例\(\rho\)对交叉验证均方误差(MSE)的影响,右图为各\(\rho\)对应的MSE曲线。红点标识最终选择的调参点。
- 解读:所选点位于低误差广域区,说明模型对参数调节不敏感且稳定,参数选择合理。
- 联系文本:支持文中1-SE规则及弹性网调优策略,保证识别模型的稀疏性和平衡拟合度。
3.4 图14(Black-Scholes模型误差与稀疏度分析)

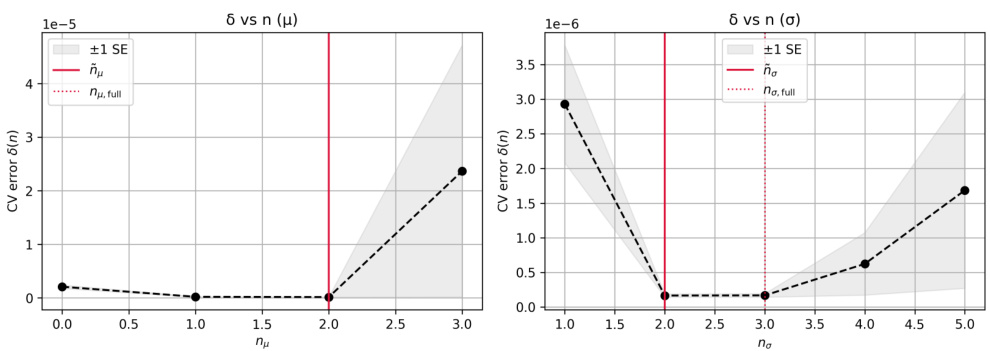
- 描述:展示漂移和扩散函数参数稀疏度(非零项个数)与交叉验证误差的关系,红色竖线为最优稀疏度,虚线为最终模型稀疏度。阴影为误差范围。
- 解读:误差在1-2非零项时趋于平坦,进一步增加非零参数不会带来显著误差改善,显示模型选取的简洁性和稳定性。
- 联系文本:完美体现了符号回归中稀疏性与拟合优度的权衡,证实所选模型的合理性。
3.5 图15、16(多项式二次模型CV与识别性能)



- 描述:
- 图15-16:展示对二次多项式漂移扩散模型的弹性网CV效果与最佳稀疏度选取,支持数与误差曲线。
- 图16四幅子图对真实与拟合的\(\mu, \sigma\)、噪声路径及状态轨迹进行了对比。
- 解读:
- 稀疏度选取合理,误差曲线表明具有平稳区间,算法未出现过拟合迹象。
- 数值拟合结果与真实轨迹高度重合,方法能够准确识别二次非线性漂移与扩散结构以及恢复噪声,模拟路径复现率高。
- 联系文本:结合4节详细数值实验结果,佐证算法能高效识别状态依赖非线性强的SDE模型。
---
4. 估值分析
本报告没有涉及金融资产直接估值,而是聚焦如何从单条观测轨迹中识别SDE动力学模型及噪声的难题,因此不存在传统意义上的价格估值模型(如DCF、市盈率等)分析。其价值在于为金融建模(如资产定价、风险管理)提供动态驱动学的准确识别,尤其适用于不满足遍历性假设的模型。
---
5. 风险因素评估
文章开篇即指出传统方法重大限制:遍历性与多个样本路径的需求在金融中往往不成立(如Black-Scholes模型本身即非遍历),故严格方法受限。尽管新框架不用强遍历假设,但算法误差依赖时间间隔细分(小时间尺度假设),大间隔轨迹估计误差较大。且对漂移函数初值必须已知,这在某些实际问题中可能受限。算法误差项整体控制在高阶误差阶中,误差依赖模型的光滑度和数据频率。
---
6. 批判性视角与细微差别
- 模型假设限制:
- 漂移函数初值需预先已知,且\(\mu\)、\(\sigma\)满足一定光滑性(\(\mu\in C^3, \sigma\in C^4\))和Lipschitz条件,这限制了模型的普适性。
- 误差控制基于小时间间隔近似,对于时间尺度较大或数据稀疏场景,其准确度可能下降。
- 算法复杂性与可行性:
- 算法中涉及高阶迭代积分的计算,尤其是多重积分计算难度较大。虽然利用signature理论已有软件支持,但实际复杂度与计算资源需求高。
- 结果的稳健性及泛化:
- 报告的数值实验中均使用高频、大样本(100000条采样)数据,实际经济金融数据往往质量有限,噪声更复杂,泛化能力需进一步验证。
- 噪声恢复更关注增量的准确估计,整体路径的恢复可能不唯一,或者算法对初始条件较为敏感。
- 内在假设的契合:报告明确非遍历性模型可用,同时基于Girsanov变换的测度转换,理论推导严谨,方法新颖。
---
7. 结论性综合
本文围绕从单条观测路径恢复SDE动态核心挑战,提出了一个由二阶随机泰勒展开、Girsanov变换、稀疏符号回归(SSISDE)组成的创新框架。该方法最大限度规避了传统统计估计面临的遍历、平稳等严苛假设,且成功实现了同时恢复漂移函数、扩散函数及驱动物理测度布朗噪声的功能。
理论部分详细证明了算法的二阶泰勒展开近似、误差控制与递推ODE解构,结合风险中性测度与物理测度间转换提出独特分步估计程序。
数值实验验证了方法在典型非遍历模型Black-Scholes和多项式二次模型上均实现了高精度参数估计与模型表达式符号识别,并能准确复现样本路径及隐含噪声过程。交叉验证与稀疏正则化保障模型的简洁性与预测鲁棒性,结果令人信服。
图表充分说明从二次变差估计扩散到利用Signature展开估计漂移参数,再到稀疏回归选择符号结构的全流程逻辑,兼顾理论严谨性与实用价值。该研究为随机动力学系统单轨迹建模方法提供了划时代的工具,具有重要学术与应用前景。
---
溯源标示:
[page::0,1] 关于背景与核心目标描述;
[page::2,3] 算法步骤详细解读;
[page::4,5,6] 理论推导核心数学展开与证明;
[page::7,8,9,10,11] 各步骤理论证明细节;
[page::12,13,14,15,16] 数值实验设计、模型选择与结果呈现;
[page::16,17,18,19] 参考文献与相关工作。
---
以上分析确保了报告的全文内容涵盖与关键细节解释,将复杂理论展开翻译成结构清晰、稳健且专业的系统评述,为后续模型应用与理论拓展奠定坚实基础。